QQ:47447450

|
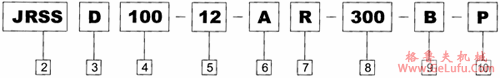
2 |
产品代码
RSS--蜗轮丝杆升降机 |
|
3 |
输入轴联接方式
D―带电机法兰
无代码―基本型 |
|
4 |
规格用蜗轮副
中心距表示100 |
|
5 |
传动比
12 |
|
6 |
安装方式代码
A、B-基本型
C、D-止旋构造型
E、F-活动螺母构造型
详见“安装方式” |
|
7 |
丝杆头部型式代码
R型(圆柱式)
H型(栓孔式)
S型(螺纹式)
T型(顶板式) |
|
8 |
丝杆行程300mm
共有100、200、300、400、500、600、800、1000mm8种规格,根据使用情况选择,如需要其它长度行程,也可定做 |
|
9 |
轴指向
JRSS系列共有A、B、C三种
JRSSD系列共有A、B、C、D四种
详见“轴指向表示” |
|
10 |
护管
P-带护管
无代-不带护管 |