您好,欢迎进入格鲁夫机械设备制造有限公司官网!
减速机|丝杆升降机|减速电机|行业专用减速机|减速机配件|减速机厂|丝杆升降机厂|转向器厂

联系我们

邮箱:china@gelufu.com
电话:0312-6784766
在线咨询

无极变速器

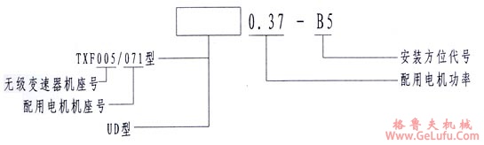
TXF行星锥盘无级变速机型号标记

发布日期:2023-12-28 19:48 浏览次数:

TXF行星锥盘无级变速机型号标记(图1) mail:china@gelufu.com

TXF行星锥盘无级变速器型号标记 www.gelufu.com.cn

TXF行星锥盘无级变速机型号标记(图2) fax:0312-6784733

TXF行星锥盘无级变速机型号标记(图3) 格鲁夫齿轮箱

Copyright © 2023-2025 格鲁夫 版权所有 备案号:冀ICP备19023093号-2

电子营业执照图标 电子营业执照
选择语言
Hello,欢迎来咨询~