电话:0312-6784766
|
型
号
标
记 |
![]() | |||||||||||||||||
|
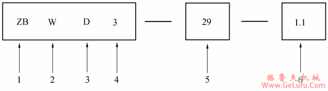
1 |
减速机代号 |
ZB―表示变幅摆线齿轮减速机 | ||||||||||||||||
|
2 |
机 座 代 号 |
W―表示卧式机座,包括ZBW、ZBWD型 | ||||||||||||||||
|
L―表示立式机座,包括ZBL、ZBLD型 | ||||||||||||||||||
|
3 |
带电机型代号 |
D―表示带电机型,双轴型省略 | ||||||||||||||||
|
4 |
机 座 号 |
0、1、2、3、4、5、6、7、8、9、10、11、12 | ||||||||||||||||
|
5 |
传 动 比 |
6.5―10000 | ||||||||||||||||
|
6 |
输入功率 |
25W―370W,0.55kW―75kW | ||||||||||||||||
|
替
代
型
号
对
照
表 |
变幅摆线齿轮减速机 |
摆线针轮减速机 | ||||||||||||||||
|
JB/T2982―94 |
天津标准 |
原机械部标准 |
上海标准 | |||||||||||||||
|
ZBW |
ZBL |
单级 |
双级 |
三级 |
单级 |
双级 |
单级 |
双级 | ||||||||||
|
XW |
XL |
XWE |
XLE |
XWS |
XLS |
BW |
BL |
BWE |
BLE |
BW |
BL |
BW |
BL | |||||
|
0 |
0 |
|
|
|
|
|
| |||||||||||
|
1 |
1 |
|
|
10 |
|
|
| |||||||||||
|
2 |
2 |
|
|
12 |
|
10 |
| |||||||||||
|
3 |
3 |
|
|
15 |
1512 |
11 |
| |||||||||||
|
4 |
4 |
42 |
420 |
18 |
1815 |
12 |
120 | |||||||||||
|
5 |
5 |
53 |
|
22 |
2218 |
13 |
131 | |||||||||||
|
6 |
6 |
63 |
|
27 |
2718 |
14 |
142 | |||||||||||
|
7 |
7 |
74 |
742 |
|
|
|
| |||||||||||
|
8 |
8 |
85 |
853 |
33 |
3322 |
15 |
153 | |||||||||||
|
9 |
9 |
95 |
953 |
39 |
3922 |
16 |
163 | |||||||||||
|
10 |
10 |
106 |
1063 |
45 |
4527 |
17 |
174 | |||||||||||
|
11 |
11 |
117 |
1174 |
55 |
5527 |
18 |
185 | |||||||||||
|
12 |
12 |
128 |
1285 |
65 |
6533 |
19 |
196 | |||||||||||